安科瑞電氣股份有限公司 上海嘉定 201801
摘要:為實現電力設備薄弱節點的實時測溫及解決傳感器使用壽命受限于外置電池容量的問題,設計了一款基于電流感應取電的無線測溫節點。該節點采用電流感應取電模塊作為工作電源;采用NTC熱敏電阻結合恒壓分段測量法,實現溫度測量;采用2.4GHZ高頻寬帶無線通訊實現測溫數據傳輸。實驗表明:當輸電導線流經電流有效值為3.6A時,電流感應取電模塊輸出電壓可穩定在3.28V;27-100℃測溫范圍內,測溫誤差值為0.67℃;6m通訊范圍內,測溫數據的無線傳輸成功率達99%。
關鍵詞:感應取電;無線測溫;NTC熱敏電阻
0引言
電力設備長期工作于過載或載流量過大的狀態下,容易導致設備薄弱節點溫升過高,從而引發設備故障。為保證設備的安全、可靠運行,檢測電力設備薄弱節點的溫升情況已成為該領域研究熱點,傳統的紅外測溫及蠟片測溫,實時性及準確性較差,且耗費大量人力。且現有測溫傳感器多采用外置電池供電,其使用壽命受限于外置電池容量。針對上述問題,本文設計了一款基于電流感應取電的無線測溫節點,該節點采用NTC(negativetemperatureco-efficient)熱敏電阻實現溫度測量;采用無線模塊實現測溫數據的遠距離、即時傳輸;采用電流感應取電模塊作為測溫節點工作電源,解決節點使用壽命受限于外置電池容量的問題。
1系統設計原理
測溫節點包含電流感應取電模塊、測溫模塊、主控模塊及無線模塊,其結構如圖1所示。

圖1結構框圖
電流感應取電模塊將取電線圈輸出的交變電動勢經整流濾波單元、鉗位儲能單元、穩壓單元轉化為恒定電壓供給測溫模塊。主控模塊及無線模塊。測溫模塊采用溫度敏感元件作為感溫探頭,經轉化電路將感溫探頭的物理特性轉化為電信號輸出。主控芯片經片內ADC(模擬數字轉換器)將測溫模塊輸出的電信號轉換為數字信號,再依據轉化公式將數字信號轉換為溫度值。主控模塊將測溫節點的位置及溫度值裝載成數據包,由無線模塊傳輸至顯示終端。
2系統硬件設計
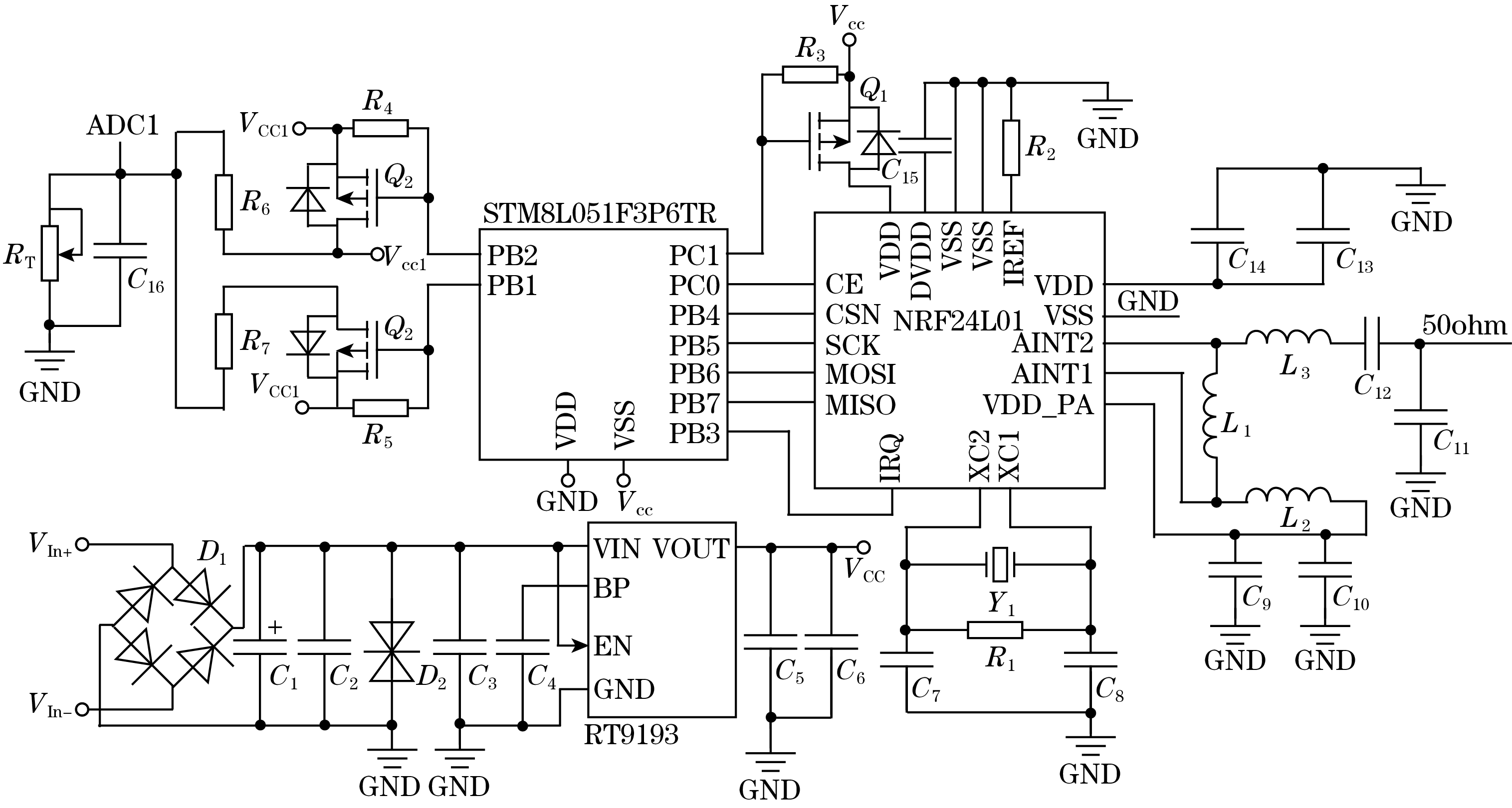
無線測溫節點硬件設計包括:電流感應取電模塊、測溫模塊、主控模塊、無線模塊,其電路原理如圖2所示。
圖2測溫節點電路原理圖
2.1電流感應取電模塊
2.1.1電流感應取電數學模型
將電流感應取電模塊簡化為一個環形低頻變壓器,其結構如圖3所示。

圖3電流感應取電結構簡圖
圖3中,兩次側繞組(一次側繞組為輸電導線,二次側繞組為取電線圈)內阻壓降及繞組漏感均不計,進行全耦合電磁感應。交變電流流經一次側繞組,在取電鐵芯上產生交變磁通,則兩次側繞組分別產生感應電動勢e1和e2,依據電磁感應定律可得:

式中∶NM,=1;N,為2次側繞組匝數;④為電鐵芯的有效磁通量,磁通未飽和時,①=①,sinøt,①,為電鐵芯磁通量幅值,Wb。
且由能量守恒原理可得∶

式中;I,為一次側繞組電流幅值,A;E,為一次側繞組感應電動勢幅值,V;I,為二次側繞組電流幅,A;E,為二次側繞組感應電動勢幅值,V。
由基本電磁定律可知:

式中:Bm
為取電鐵芯磁感應強度幅值,T;S為取電鐵芯有效橫截面積,m2;μ為取電鐵芯磁導率,H/m;Hm為磁場強度幅值,A/m。
則二次側繞組輸出平均功率P為:

式中:f為輸電導線供電頻率,Hz。
依據磁路基爾霍夫定律可知:
式中:l為磁路中心線長度,m;Iμ為勵磁電流幅值,A。
由可知:當Iμ=2I1/2時,Hm取值。則在其他條件相同時,將式(5)帶入式(4)可得二次側輸出功率Pmax為:

將式(3)、式(5)帶入式(1)可得二次側繞組感應電動勢幅值Emax為∶

當輸電導線供電頻率f、取電鐵芯磁導率μ、磁路中心線長度L恒定時,由式(6)可知,二次側輸出功率p由取電鐵芯有效橫截面積S及一次側繞組電流幅值I,共同決定;由式(7)可知,二次側繞組感應電動勢幅值Emax,由二次側繞組匝數N2及取電鐵芯有效橫截面積S共同決定。
2.1.2取電線圈匝數設計
電流感應取電模塊二次側繞組匝數確定原則如下∶當二次側輸出功率等于節點工作所需功率時,可求滿足節點工作要求的一次側繞組電流幅值I1max;當一次側繞組電流幅值為滿足節點工作要求的值時,二次側繞組感應電動勢幅值應高于系統節點設定值,可求二次側繞組的匝數;當一次側繞組電流幅值為滿足節點工作要求值時,二次側繞組電流幅值應高于設定值,可求二次側繞組匝數。
測溫節點采用可調電源供電,采用萬用表測量無線測溫節點工作電流,經換算可得測溫節點平均功率低于0.1W,所需直流電壓高于2.6V。為擴大感應取電模塊工作范圍,考慮整流壓降及穩壓轉換效率∶取二次側輸出功率值為實測無線測溫節點平均功率3倍,則P≥0.3W;取二次側繞組感應電動勢幅值值為所需直流電壓兩倍,則E_..≥5.2V;取二次側繞組電流幅值I,≥0.014A,得如下不等式∶

且已知f=50Hzμ=37.5mH/m(坡莫合金)、S=420mm²、I=0.215m,由式(8)可得∶

滿足節點工作要求的一次側繞組電流幅值I1min=5.11A,二次側繞組匝數N2=365。
2.2測溫模塊
測溫模塊采用恒壓分段測量法,來適應NTC熱敏電阻在大范圍測溫下的高精度要求,其簡化電路如圖4所示。

圖4測溫模塊電路簡圖
依據測溫模塊簡化電路可得:

式中∶Urt為NTC熱敏電阻兩端電壓值,V;Uref內部基準電壓值,V;ADC,為供電電壓(Vcc)的ADC采樣值;ADCrt為NTC熱敏電阻ADC采樣值;U。為串聯電阻兩端電壓值;n=12為ADC位數。
依據歐姆定律及式(10)可得∶

式中∶R,為NTC熱敏電阻計算阻值,Ω;R為串聯電阻阻值,Ω。
考慮ADC采樣精度,場效應管壓降、串聯電阻精度及NTC熱敏電阻精度,可得NTC熱敏電阻計算阻值的相對誤差值約為∶

式中;串聯電阻精度引起的相對誤差δ。=0.1%;ADC采樣引起的相對誤差δp=0.098%;場效應管壓降引起的相對誤差δ..=0.396%;NTC熱敏電阻精度引起的相對誤差δ.=1%,則NTC熱敏電阻計算阻值的相對誤差δn,=1.594%。
由可知,NTC熱敏電阻R-T校正方程如下∶

由式(13)可得測溫誤差值為;

式中;R-T校正方程的平均誤差ξ=0.2863℃,由測溫誤差曲線圖5可得,當NTC熱敏電阻阻值約為1056Q,測溫誤差值為0.75℃。

圖5測溫誤差曲線圖
2.3其他模塊
2.3.1主控模塊
測溫節點主控模塊選用,其優點在于:具備動態停機模式,實測停機電流僅為1μA;芯片內置高精度RC振蕩電路,可簡化外圍電路設計,降低節點功耗;片載串行外設接口(SPI),通信速率可達8Mbit/s,降低與無線模塊通信耗時;片內集成12位ADC,滿足節點測溫要求。
2.3.2無線模塊
無線模塊采用工作于工業、科學和醫學(ISM)頻段的低功耗、自組網無線收發芯片nRF24L01。其優點在于:采用2.4GHZ高頻寬帶通信技術,通信帶寬為1MHZ,相較于433MHZ等低頻窄帶通信技術,可防止因晶振的溫漂及老化而產生工作頻點漂移,從而導致通信失敗的問題;具備增強型ARQ(停等式自動重傳請求)協議,可設置重傳等待時間和重傳次數,有效提升數據傳輸準確性。
3系統程序設計
系統程序設計選用IAREWforSTM8作為開發環境,采用C語言進行程序設計,其過程如圖6所示。當電流感應取電模塊輸出電壓達節點工作電壓時,主控模塊上電,配置系統時鐘,開啟RTC(實時時鐘)停機喚醒中斷,設置喚醒間隔為6.89S。主控模塊關閉無關外設時鐘,配置無線模塊及測溫模塊進入掉電狀態,降低功耗,隨后節點進入活躍停機模式,等待觸發喚醒中斷。若節點觸發喚醒中斷,則無線模塊及測溫模塊上電,無線模塊配置為發送模式,測溫模塊測量外部溫度,并由無線模塊發送。若發送成功,則節點進行低功耗配置,而后進入活躍停機模式,等待觸發下次喚醒中斷。若發送失敗,則重新進行溫度測量,并發送。

圖6節點程序流程圖
4系統測試
為驗證電流感應取電模塊的取電線圈匝數合理性,測溫模塊的測溫精度及無線模塊的無線通訊可靠性,搭建如圖7所示測試場景。

圖7測試場景圖
4.1電流感應取電模塊
當1次側繞組流經電流有效值為3.6A(幅值為5.1A)、頻率為50Hz時,采用DS1104B數字示波器采樣2次側繞組感應電動勢曲線、儲能單元儲能曲線及穩壓單元輸出曲線。
由圖8可知,當1次側繞組流經電流有效值為3.6A時,2次側繞組感應電動勢幅值為5.12V,與理論計算值基本相符。

圖8二次側繞組感應電動勢曲線圖
由圖9可知,當儲能曲線達到點B,時,主控模塊達到工作電壓1.76V。節點上電消耗電能。當儲能曲線達到點B,時,主控模塊完成低功耗配置,并進入活躍停機模式,降低功耗。儲能曲線達到點B,、B。、B,時,節點觸發喚醒中斷,平均觸發間隔為6.73s,觸發后的平均工作時間為0.07s.與設計值相符。節點工作期間儲能單元的平均壓降為1.12V,滿足使用要求。當輸電導線流經電流有效值為4.8A時,儲能元件儲能電壓值約為4.96V。
由圖10可知,點Cu、C,可印證圖9結論,節點啟動電壓為1.76V,啟動時間約為0.6s。當輸電導線流經電流有效值為4.8A時,穩壓單元輸出電壓可穩定在3.28V。

圖9儲能單元儲能曲線圖

圖10穩壓單元輸出曲線圖
4.2測溫模塊
環境溫度26.7℃,采用恒溫加熱臺作為熱源,K型熱電偶采樣溫度作為標稱值。恒溫加熱臺從27-100℃加熱過程中,測溫節點隨機采樣21組數據,計算與標稱值之間的誤差,并繪制曲線如圖11所示。實驗結果表明,當熱電偶標稱溫度值為86℃時,節點測溫誤差值為0.67℃,在測溫誤差0.75℃范圍內。

圖11實測溫度曲線圖
4.3無線模塊
模擬測溫節點實際工作環境,在測溫節點與顯示終端之間,放置若干的遮擋物,無間斷進行100次測溫數據傳輸測試,測試結果如表1所示。實驗結果表明,在遮擋物位置及體積不變情況下,無線傳輸的成功率隨傳輸距離的增加,略有降低,但該基本滿足應用需求。
表1無線模塊測試表
5安科瑞無線測溫監控系統及在線測溫產品介紹
5.1概述
開關柜溫度在線監測系統是基于470MHz無線測溫技術開發的針對開關柜進行測溫的系統,可對開關柜分別為母線排、上下觸頭、電纜接頭,柜體表面等部位溫度進行實時監測,方便運維人員及遠程監控中心掌握現場設備運行情況。
5.2應用場所
變電所,配電室,箱變等

5.3系統架構
開關柜無線測溫系統由無線溫度傳感器、測溫通訊終端(溫度顯示儀)、溫度監測預警工作站三部分組成,

5.4系統功能

5.4.1實時監測
Acrel-2000T無線測溫監控軟件人機界面友好,能夠以配電一次圖的形式直觀顯示各測溫節點的溫度數據及有關故障、告警等信息。
5.4.2溫度查詢
溫度歷史曲線(1分鐘、5分鐘、60分鐘可選):
5.4.3運行報表
查詢各回路設備運行溫度報表。
5.4.4實時報警
壁掛式無線測溫監控設備具有實時報警功能,設備能夠對溫度越限等事件發出警告。設備提供以下幾種告警方式:
1)彈出事件報警窗口。
2)實時語音報警功能,能夠對所有事件發出語音告警。
3)短信警告??梢韵蛑付ㄊ謾C號碼發送告警信息短信(需選配短信貓)。
5.4.5歷史告警查詢
Acrel-2000T無線測溫監控系統能夠對所有告警事件記錄進行存儲和管理,方便用戶對系統和告警等事件進行歷史追溯,查詢統計、事故分析。
5.4.6用戶權限管理
Acrel-2000T無線測溫監控系統為保障系統安全穩定運行,設置了用戶權限管理功能。通過用戶權限管理能夠防止未經授權的操作(如數據庫修改等)??梢远x不同級別用戶的登錄名、密碼及操作權限,為系統運行、維護、管理提供可靠的安全保障。
5.4.7定值設置
用于修改高溫定值、超溫定值。
WEB,手機APP(可選):
通過網址和手機APP展示頁面顯示變電站數量、變壓器數量、監測點位數量等概況信息,設備溫度、通信狀態,用電分析和事件記錄。
5.5.產品選型
5.5.1無線測溫傳感器選型

5.5.2收發器選型

5.5.3測溫通訊終端(溫度顯示儀)選型

5.6典型配置方案
5.6.1高低壓柜內電氣接點無線測溫(單柜就地顯示)
a)配置方案

說明:ARTM-Pn通過RS485接口連接ATC實現開關柜溫度集中顯示,可接收60只無線溫度傳感器ATE100/100M/200/400/100P/200P。
b)安裝實例

5.6.2高壓柜內電氣接點無線測溫帶操顯功能(單柜就地顯示)
a)配置方案

說明:ASD320通過RS485接口連接ATC實現開關柜溫度集中顯示,可接收12只無線溫度傳感器ATE100/100M/200/400/100P/200P。
b)安裝實例

a)配置方案

說明:觸摸屏通過RS485接口連接ATC實現開關柜溫度集中顯示,可接收240只無線溫度傳感器ATE100/100M/200/400/100P/200P。如果現場不需要就地顯示,可以直接通過ATC的RS485接口,把數據傳送到值班室的遠程溫度監控系統。
b)安裝實例

5.6.4就地壁掛式集中顯示方案(適用于改造,不方便在柜子上加裝顯示屏的現場)
方案一:Acrel-2000T/A就地集中顯示:

說明:Acrel-2000/A通過RS485接口連接ATC實現開關柜溫度集中顯示,可接收240只無線溫度傳感器ATE100/100M/200/400/100P/200P。
方案二:Acrel-2000T/B就地集中顯示:

說明:Acrel-2000T/B不僅可以通過RS485連接多種ATC收發器接收所有型號傳感器實現集中顯示,還可以通訊連接配電室內無線測溫相關就地顯示裝置實現集中顯示,同時還可以連接配電室內智能操控、微機保護、電力儀表等電力監控設備進行監測。
5.6.5低壓電氣接點有線測溫、變壓器繞組測溫
a)配置方案

說明:ARTM-8溫度巡檢儀可配8路Pt100傳感器,有線連接,Pt100傳感器客戶自配,測量低壓電氣接點時Pt100傳感器需做好絕緣處理。
b)安裝實例
6結束語
電流感應取電技術解決了傳感器工作壽命受限于外置電池容量的問題,無線傳感技術解決了傳統測溫實時性較差問題。本文基于電流感應取電技術及無線傳感技術設計了一款無源無線測溫節點,對其結構及原理進行詳細分析,給出了二次側繞組匝數計算方法及NTC熱敏電阻測溫理論誤差計算方法,并通過實驗對其可行性進行證明。實驗結果表明:當一次側繞組流經電流有效值為3.6A時,該電流感應取電模塊輸出電壓值可穩定在3.28V;測溫模塊的測溫誤差值為0.67℃;無線模塊通訊較為穩定,具備較高的可靠性。
參考文獻
[1]劉琦,程春,吳健,等.智能變電站溫度監測主站系統的設計與實現[J].電力系統保護與控制,2013,41(4):130-135.
[2]丁柏文,沈金榮,唐啟陽,柴一偉.基于電流感應取電的無線測溫節點.
[3]安科瑞電氣設備溫度監控解決方案.2021.06月版.
[4]安科瑞企業微電網設計與應用手冊.2020.06月版.
作者簡介:何花,女,安科瑞電氣股份有限公司,主要從事無線測溫系統的研發與應用,QQ:2881392111;郵箱:2881392111@qq.com。